01公司简介
山西能投生物质能开发利用股份有限公司是山西省国有重点骨干企业——华远国际陆港集团有限公司的控股子公司,是山西省专业从事生物质能开发利用的省属国有企业。公司坚持以“开发生物质能、推动能源革命、助力乡村振兴、共享绿色生态”为使命,致力于农作物秸秆、畜禽养殖废弃物处理和资源化利用,全面推动农业农村面源污染治理、能源革命、农业可持续发展和生态文明建设。
公司先行先试,成功实施了山西省首个国家规模化生物天然气及有机肥生态循环利用项目,探索建立起了现代化、集约化、产业化的建设运营模式。项目采用国际领先的原料预处理和厌氧发酵技术,可实现农作物秸秆、畜禽养殖废弃物等农业废弃物的清洁化、资源化利用。项目所生产高标准有机肥及优质天然气,为全省农业土壤综合治理和低碳清洁能源供应提供了解决方案,对推动县域生态环境建设和经济社会发展、实现“碳达峰”“碳中和”目标具有重要意义。
面向未来,公司将紧紧围绕生态文明建设、乡村振兴、双碳目标等国家重大战略部署,抢抓山西省开展能源革命综合改革试点的重要历史机遇,始终秉承“开拓创新、专注务实、开放合作”的精神,不断创新产业发展模式,推动关键核心技术突破,持续致力于生物质资源高效转化与循环利用,奋力成为行业发展的开拓者、引领者和领跑者。
02招聘岗位及相关要求
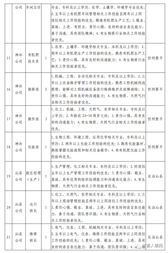
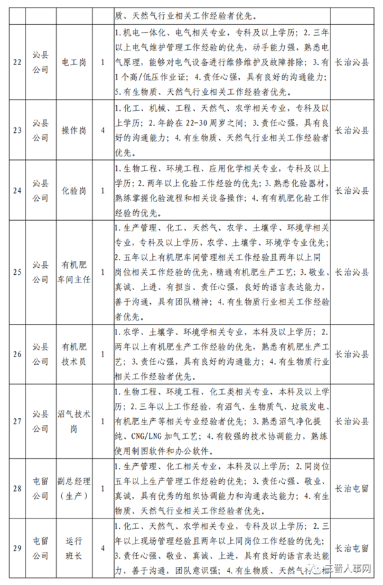
根据业务发展需要,山西能投生物质能开发利用股份有限公司(简称公司本部)、山西神沐新能源有限公司(子公司,简称神沐公司)、山西能投生物质能开发利用股份有限公司沁县公司(分公司,简称沁县公司)、山西能投生物质能开发利用股份有限公司屯留公司(分公司,简称屯留公司)面向社会公开招聘。本次预计招聘专业技术人员、生产管理人员、一线操作人员共58名,招聘岗位及相关信息详见附件:《山西能投生物质能开发利用股份有限公司2022年公开招聘岗位信息表》。
03招聘程序
按照德才兼备、择优录取、公平公正的原则,严格履行招聘信息发布、网上报名、资格审查、笔试/履历业绩评价、面试、背景调查、体检、结果公示、入职的招聘程序。
(一)招聘信息发布
招聘信息在山西国有资本运营公司官网(网址:http://www.sscio.net)、华远国际陆港集团有限公司官网(网址:http://www.hyilp.com)、智联招聘网站(网址:https://www.zhaopin.com/taiyuan)等平台公开发布。
(二)网上报名
考生须通过智联招聘网站报名(https://sxntswzn2022.zhaopin.com),报名截止日期为2022年5月25日。接收简历截止时间以应聘者投递时间为准。
报名时提交以下证件电子版(照片或扫描件均可,文字、图片要求清晰可辨),包括但不限于:身份证件、学历学位证件、职称证件、资格资质证件、近5年的获奖证书等。
(三)资格审查
针对报考人员的专业、学历、工作经历等情况是否符合招聘岗位任职要求进行初审,条件符合者方可参加笔试。审查未通过者不再另行通知。资格审查工作贯穿招聘全过程,一旦发现与招聘要求不符,立即取消应聘资格。
(四)笔试/履历业绩评价
笔试主要考察候选人的通用能力,分岗位根据笔试成绩从高到低进行排序,按照岗位招聘计划1∶3的比例确定参加面试的人员。
生产(工程)调控中心负责人、经营管理部负责人、副总经理(生产)、有机肥车间主任等管理岗位不进行笔试,使用履历业绩评价的方法根据应聘者提供的应聘信息进行统一测评,从高到低进行排序,按照岗位招聘计划1∶3的比例确定参加面试的人员。
笔试/履历业绩评价成绩占总成绩的40%。
(五)面试
面试主要考察应聘人员的综合分析、应变、表达等能力,由山西能投生物质能开发利用股份公司委托智联招聘统一组织。面试成绩占总成绩60%。
(六)背景调查
根据各岗位应聘人员的综合成绩由高到低进行排序,综合成绩=笔试/履历业绩评价成绩×40%+面试成绩×60%。按照岗位招聘计划1∶1的比例确定背景调查人员名单。当综合成绩出现并列时,按笔试成绩由高到低的顺序确定名单。
(七)体检
背景调查通过人员应在5到7日内完成个人体检相关事宜,并将体检结果报与公司备案。体检费用由应聘人员承担。未按规定时间参加体检的人员,视作放弃体检资格,不予聘用。
(八)结果公示
在最终成绩基础上,结合背景调查、体检情况,确定拟录用名单,并在山西国有资本运营公司官网、华远国际陆港集团有限公司官网进行公示,公示期为5个工作日。
(九)入职
公示期满无异议,按规定办理入职手续。
04其他事项
(一)应聘者须保证所提供资料的真实性,否则将承担因提供虚假信息而导致的相关法律责任。
(二)如发现应聘者弄虚作假,一经查实,立即取消考试资格或录用资格。
(三)因应聘人员自动放弃背景调查、体检,或背景调查、体检结果不合格等造成招聘职位空缺的考虑顺延递补。
(四)应聘者的手机号码务必填写准确,该手机号码是我公司通知相关信息的唯一方式。
(五)应聘人员提交的材料,我公司会严格保密不作他用。
(六)咨询电话:闫老师 0351-2983884。
05声明
根据山西省有关规定,我公司招聘信息均通过政府指定网站、华远国际陆港集团官网、智联招聘网站公开发布,所有招聘的相关信息以上述网站公布的信息为准。我公司从未全权委托任何中介或个人实施招聘培训,招聘内容严格保密,不提供任何考试参考资料或举办培训班,也从未收取过任何形式“中介费、培训费、报名费”等。请各位应聘人员注意,切勿上当受骗。
附件:山西能投生物质能开发利用股份有限公司2022年公开招聘岗位信息表





